Metodologia recomendada para formalização de processos e tratamento de dados
Introdução
A formalização de processos de negócio é uma etapa crucial para garantir a eficiência e a conformidade nas operações de qualquer organização. No cenário atual, onde a proteção de dados pessoais é fundamental, detalhar minuciosamente cada processo se torna ainda mais importante. O MD2 Quality Manager surge como uma ferramenta essencial para auxiliar as empresas na formalização dos processos de negócio, permitindo uma abordagem visual e estruturada que facilita a gestão e o tratamento de dados de maneira assertiva e conforme as exigências da LGPD.
Este documento apresenta como o MD2 Quality Manager pode ser utilizado para mapear e detalhar processos, subprocessos, atividades e tarefas, proporcionando uma visão clara e precisa do fluxo de dados dentro da organização. Através de uma formalização estruturada, é possível garantir que todos os tratamentos de dados estejam devidamente documentados e alinhados com as diretrizes da ANPD.
Além disso, exploraremos a importância da melhoria contínua como um pilar fundamental para a evolução do programa de adequação à LGPD. A implementação de práticas de revisão e atualização constantes assegura que os processos permaneçam em conformidade com as normas e melhores práticas, promovendo a segurança e a eficiência no tratamento de dados pessoais.
Formalização de processos
O MD2 Quality Manager disponibiliza recursos que permitem às empresas formalizar seus processos de maneira visual e estruturada. A seguir, apresentamos a lógica para a formalização dos processos:
-
Estrutura organizacional
-
Processo (macro e detalhado)
-
Subprocesso
-
Atividade
-
Tarefa
-
-
Recursos adicionais
Estrutura organizacional
A estrutura organizacional refere-se ao modo como uma empresa é dividida, organizada e gerenciada internamente. No MD2 Quality Manager, é possível cadastrar departamentos, setores e até subsetores, garantindo que cada nível da empresa esteja representado de acordo com a realidade operacional. Além disso, o sistema permite definir os papéis e responsabilidades dos colaboradores e gerenciar os privilégios de acesso aos módulos do sistema, assegurando uma administração eficiente e segura.
Processo
Segundo o PMBOK, Um processo de negócio é definido como um conjunto de ações e atividades inter-relacionadas que são executadas meticulosamente para alcançar um resultado, produto ou serviço específico. Essas atividades começam a partir de entradas (inputs) que, ao consumirem recursos, agregam valor ao serem transformadas em um bem, informação ou serviço desejado. Esse conceito é crucial para a entrega de valor tanto ao usuário final quanto à sociedade, alinhando-se com os objetivos estratégicos e operacionais da organização.
Figura 1- Formalização de processos no MD2 Quality Manager
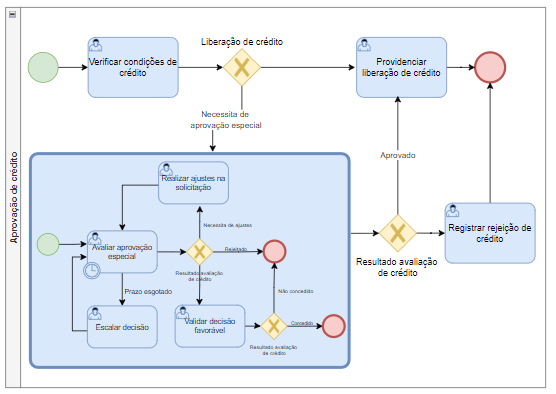
No MD2 Quality Manager, a construção de um processo de negócio é amplamente facilitada através de funcionalidades que permitem não apenas o cadastro do processo em si, mas também a criação e visualização de diagramas que representam a estrutura e o fluxo desse processo. É possível desenvolver tanto diagramas macro, que oferecem uma visão geral e integrada do processo principal e suas interações com outros processos, quanto diagramas detalhados, que se aprofundam nas especificidades de cada atividade dentro do processo.
Figura 2- Exemplo de formalização de processos no MD2 Quality Manager - Aprovação de crédito
Além disso, o MD2 Quality Manager permite definir a missão, visão, descrição do negócio e os resultados esperados para cada processo. Isso garante que todas as atividades estejam alinhadas com a cadeia de valor da empresa, fortalecendo a coesão e a direção estratégica.
Subprocesso
Um subprocesso é uma subdivisão de um processo maior, composto por um conjunto de atividades relacionadas que são executadas para produzir um resultado ou insumo específico, essencial para a continuação do processo principal e para a obtenção de seu objetivo final, facilitando a gestão e otimização de processos complexos por meio da segmentação em etapas mais gerenciáveis.
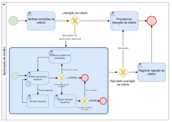
Figura 3 - Exemplo de formalização de subprocesso no MD2 Quality Manager - Aprovação especial de crédito
Atividade
Uma atividade em um processo de negócio refere-se a uma ação específica ou a um conjunto de operações de média complexidade que são executadas dentro de um processo ou subprocesso. Essas atividades são geralmente atribuídas a uma unidade organizacional particular e são projetadas para alcançar um resultado definido. No contexto de um processo de negócio, as tarefas representam os componentes essenciais do "o que" é feito para mover o processo adiante, contribuindo diretamente para a entrega de partes específicas de um produto ou serviço. A clara definição e execução de tarefas são cruciais para a eficiência e eficácia dos processos de negócio, garantindo que cada passo contribua adequadamente para os objetivos finais da organização.
Tarefa
Uma tarefa é algo elementar dentro de um processo, considerada atômica porque não é passível de subdivisão em componentes menores. Ela representa a decomposição das atividades, situando-se no nível imediatamente inferior a uma atividade. As tarefas são responsáveis por detalhar o "como" algo é feito dentro do processo, especificando as ações concretas que devem ser realizadas para alcançar um determinado resultado ou contribuir para uma atividade maior.
Detalhamento de Processos com o MD2 Quality Manager
O MD2 Quality Manager permite que as empresas não se limitem apenas a uma visão de alto nível proporcionada pela cadeia de valor, mas avancem no detalhamento de cada processo. Através do MD2 Quality Manager, é possível não apenas identificar os macroprocessos, mas também desdobrá-los em processos mais específicos, que são subsequentemente divididos em subprocessos e detalhados até o nível das tarefas. Esta abordagem granular assegura uma compreensão profunda e uma gestão eficaz dos fluxos de trabalho, elevando a precisão na execução e a eficácia na entrega de resultados.
Figura 4 - Hierarquia de processos
Principais recursos do módulo de processo
- Orientações gerais: Ao cadastrar um processo, iniciamos com as informações gerais, estabelecendo a identidade do processo descrevendo a missão, visão e os resultados esperados. Essa etapa é fundamental para alinhar as expectativas e definir o escopo do processo.
- Organograma e diagramas de processo: Após as definições iniciais, iniciamos a modelagem do processo. Criamos um organograma que detalha papéis e responsabilidades, além de diagramas que mapeiam as tarefas principais, oferecendo uma visão clara e organizada de cada processo.
- Vídeos orientativos: Em um mundo digital, a informação visual é essencial. Por isso, o MD2 Quality Manager permite anexar vídeos aos cadastros de processos. Esses vídeos são ferramentas poderosas para treinamento e integração, destacando instruções e pontos críticos, como a proteção de dados, de forma rápida e eficaz.
- Documentações: Para complementar a modelagem, cadastramos Instruções de Trabalho, documentos que padronizam a execução das atividades mapeadas, assegurando qualidade e conformidade, além de otimizar a produtividade da equipe.
- Riscos: Identificamos e priorizamos os riscos do processo utilizando o FMEA, metodologia integrada às normas ISO 31.000 e 31.010 de gestão de riscos. Isso nos permite estabelecer um grau de prioridade para cada risco com base em critérios de Gravidade, Ocorrência e Detecção.
- Checklists: Os Checklists de auditoria são essenciais para avaliar a conformidade dos processos. Criamos itens de checklist para auditorias internas e para atender a certificações de mercado como ISO, NIST, entre outras, garantindo a aderência a padrões de excelência.
Formalização de Tratamento de dados
O tratamento de dados envolve qualquer atividade que utilize um dado pessoal em suas operações, como coleta, produção, recepção, classificação, utilização, acesso, reprodução, transmissão, distribuição, processamento, arquivamento, armazenamento, eliminação, avaliação ou controle da informação, modificação, comunicação, transferência, difusão ou extração. Para os processos que possuem atividades que tratam dados pessoais, é possível associar no MD2 Quality Manager os processos aos tratamentos de dados e com base nas formalizações dos processos de negócios mapear as atividades que tratam dados pessoais servindo como um acelerador para a formalização dos tratamentos de dados pessoais.
Figura 5 - Formalização de processos como insumo para formalização de tratamento de dados
A formalização do tratamento de dados no MD2 Quality Manager é uma funcionalidade essencial para empresas que lidam com dados pessoais. Em conformidade com as diretrizes da Autoridade Nacional de Proteção de Dados (ANPD), o MD2QM oferece um conjunto de etapas estruturadas para a formalização dos processos de forma visual e intuitiva.
Figura 6 - Etapas da formalização de tratamento de dados no MD2 Quality Manager
- Etapa Geral: Etapa inicial onde descrevemos brevemente o tratamento e as áreas de negócio responsáveis por esses tratamentos, fornecendo uma visão geral clara e concisa do processo.
- Fluxo de Dados: Nesta etapa, construímos fluxos visuais que representam como os dados pessoais são coletados, processados, armazenados e compartilhados, proporcionando uma compreensão intuitiva das operações de dados dentro da organização. Utilizamos objetos como entidades, sistemas, bancos de dados e diretórios para representar os tratamentos de dados. O fluxo do tratamento de dados é traçado desde a origem até o destino, passando pelos diversos objetos envolvidos.
Figura 7 - Construção dos fluxos de dados
- Tratamentos: Nesta etapa, detalhamos todas as informações relevantes sobre o tratamento de dados, incluindo o tipo de tratamento realizado, decisões automatizadas, transferências internacionais, dados coletados, perfis dos titulares, vigência dos dados e técnicas de segurança aplicadas, entre outras informações definidas pela LGPD.
Figura 8 - Preenchimento detalhado do tratamento de dados
- Compartilhamento: Nesta etapa, identificamos os agentes de tratamento de dados. Para tratamentos que envolvem compartilhamento externo, é essencial indicar os agentes de tratamento (como controlador, operador, entre outros), assegurando a transparência e a responsabilidade no manejo dos dados.
Figura 9 - Indicação dos agentes de tratamento de dados
- Validação de hipóteses: Nesta etapa, ao formalizar um tratamento de dados, atribuímos uma finalidade específica e identificamos a base legal que respalda o tratamento, garantindo a legitimidade das operações.
Figura 10 - Apontamento da finalidade e base legal
- Riscos e mitigação: Nesta etapa, formalizamos os riscos associados ao tratamento de dados, identificando pontos críticos e estabelecendo ações de mitigação. Isso é vital para a conformidade com a LGPD e a proteção dos titulares dos dados. Utilizamos a metodologia FMEA, integrada às normas ISO 31.000 e 31.010 de gestão de riscos, para identificar e priorizar os riscos do processo. Essa abordagem nos permite estabelecer um grau de prioridade para cada risco com base nos critérios de Gravidade, Ocorrência e Detecção.
Figura 11 - Formalização de riscos identificados no tratamento de dados
- Relatório de impacto: Nesta etapa, informações adicionais podem ser preenchidas para a emissão de relatórios de impacto, que consolidam e demonstram o comprometimento da empresa com a gestão ética dos dados.
Melhoria contínua
A melhoria contínua é fundamental para assegurar a conformidade dos processos e o tratamento adequado de dados. As mudanças legais, normativas, setoriais e a introdução de novos produtos e serviços demandam uma constante adaptação e otimização dos processos e do tratamento de dados. A implementação de um ciclo de melhoria contínua envolve várias etapas, todas suportadas pelo MD2 Quality Manager. Essas etapas incluem:
- Revisão e Atualização: Realizar revisões periódicas dos processos e do tratamento de dados é essencial para manter esses elementos sempre alinhados com as melhores práticas e exigências regulatórias. A atualização contínua assegura que os processos estejam em conformidade com as normas vigentes, aprimorando a eficiência operacional e a capacidade de resposta a mudanças legais, normativas e setoriais. Implementar um calendário regular de revisões, envolvendo as equipes responsáveis pela conformidade e qualidade, é uma prática indispensável para garantir a eficácia e a relevância dos processos
- Gestão de Riscos: A gestão eficaz de riscos é crucial para identificar, avaliar e mitigar os riscos associados ao tratamento de dados. No contexto empresarial, a gestão de riscos assume um papel de destaque, especialmente em relação a LGPD. Riscos, que podem surgir como eventos inesperados, ações imprudentes ou resultados insatisfatórios, estão sempre presentes nas atividades empresariais. Adotar uma abordagem sistemática para a identificação de riscos, utilizando ferramentas de análise de risco e implementando medidas preventivas, é fundamental para assegurar a continuidade e a resiliência das operações.
- Gestão de Incidentes e não conformidades: Identificar e tratar incidentes e não conformidades de forma eficaz, garantindo que sejam documentados, analisados e tratados. A implementação de ações corretivas e preventivas evita a recorrência de problemas e melhora a segurança e a conformidade dos processos.
- Engajamento da Equipe: Promover o engajamento e a capacitação contínua é crucial para o sucesso. Uma equipe bem treinada e motivada está mais apta a identificar oportunidades de melhoria e a implementar soluções eficazes. Programas de treinamento regulares e iniciativas de engajamento que incentivem a participação ativa da equipe são fundamentais para assegurar que todos os membros estejam alinhados com os objetivos de conformidade e melhoria contínua, fortalecendo a cultura de qualidade na organização.
Conclusão
Com base no que foi apresentado, em resumo, a utilização do MD2 Quality Manager para a formalização de processos de negócio é essencial para garantir uma gestão eficiente e conforme às exigências da LGPD. Ao detalhar minuciosamente cada etapa dos processos, subprocessos, atividades e tarefas, a ferramenta proporciona uma visão clara e estruturada do tratamento de dados, assegurando que todas as operações estejam alinhadas com as diretrizes da ANPD.
A formalização assertiva do tratamento de dados é fundamental para a proteção dos direitos dos titulares e para a mitigação de riscos associados ao manejo de informações pessoais. O MD2 Quality Manager oferece recursos avançados que facilitam essa formalização, desde a modelagem de processos até a gestão de riscos e a documentação padronizada.
A melhoria contínua desempenha um papel vital na evolução do programa de adequação à LGPD. Através de revisões periódicas, gestão eficaz de riscos e engajamento da equipe, as organizações podem garantir que seus processos estejam sempre atualizados e em conformidade com as melhores práticas e exigências regulatórias. A implementação de um ciclo de melhoria contínua assegura não apenas a conformidade, mas também a eficiência operacional e a qualidade dos resultados.
Para alcançar um nível superior de proteção de dados e excelência operacional, é crucial aproveitar ao máximo as funcionalidades do MD2 Quality Manager. A dedicação à formalização detalhada dos processos e ao ciclo de melhoria contínua permitirá que as organizações estejam sempre em conformidade com as normas vigentes, promovendo a segurança e a eficiência em todas as suas operações.



No Comments